• Log in
Anwen  Share and Create
  • Book
  • Movies
  • Music
  • SF
  • Goodlink
  • Asks
  • Eyeopen
  • Create

垂直领域 SaaS 正在上演神仙打架

Sharer: 36氪 July 12, 2019 at 6:15 am
Link Share :http://36kr.com/p/5224910.html?ktm_source=feed - via RSS

编者按:本文来自微信公众号“牛透社”(ID:Neuters),作者王琪,36氪经授权发布。

过去几年,虽然 O2O 的发展日渐迟缓,但 B2B 行业却是”摇旗呐喊、突飞猛进“。尤其是在 SaaS 领域,之前一直都是“空山不见人,但闻人语响”,终于,沉寂多年的 SaaS 创业者摆脱“不见其人只闻其声”的潦倒困境,在资本和媒体的交相辉映下,吹响 SaaS 领域冲锋号。

随着云计算的不断成熟,SaaS 服务的优势逐步凸显。据调研机构 Gartner 公司分析师的调查结果预测,2019年将成为 SaaS 繁荣发展的一年,增长率为17.8%,市场规模为851亿美元。在飞速增长的市场和广阔的行业前景的吸引下, SaaS 企业一拥而上。

华创资本合伙人熊伟铭曾讲道:“ 流量型业务是巨头的天下,创业要关注垂直行业。 ”

不错,以前 SaaS 行业以通用型居多,但其弊端在于应用范围过于宽泛,缺少个性化定制,而在多年的竞争中,用户的个性化需求不断发生变化,行业类软件聚集在某一领域,因此从各个领域直接切入的垂直 SaaS 创业已成为投资的新热点。

相比通用型 SaaS,GymSquare 创始人认为:垂直型 SaaS 整体可获得的市场份额相对较少,但其优势在于目标客户更加具有同质性,这反而让这种类型的创业公司的增长速度更快、发展趋势更稳。

牛透社对于能够查到公开资料的企业做了对比分析。

1

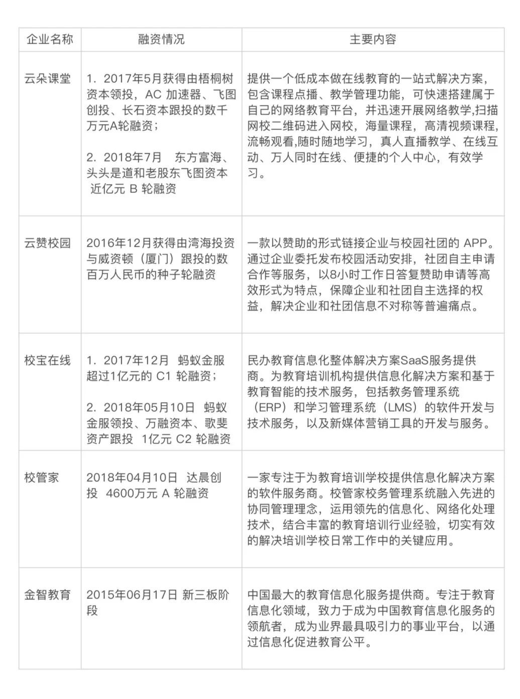
瞩目新秀,教育 SaaS

搜狐财经曾经对教育 SaaS 做过系列的盘点,其研究发现:近些年来,受社会大环境和政策等因素的影响,教育行业颇有蓬勃发展之势。同时,科技的不断革新也为传统教育行业的带来新气象——在线教育因打破了线下教育模式受时间、空间等条件的制约,成为互联网创业的热门领域。

在线教育市场容量巨大,但有许多行业痛点没有得到很好的解决,特别是缺乏针对用户设计的精准有效学习资源和便利的移动学习工具。为解决各种行业痛点,许多 SaaS 企业将互联网技术与教育相结合,采用协同管理理念,从而为 B 端用户提供便利合理的 SaaS 平台,为 C 端用户提供优秀的在线教育资源和服务。

以下为教育 SaaS 企业的资料精选:

根据以上内容可以得出,在线教育的确成为垂直领域 SaaS 行业的新的发力赛道,不管是从融资、上市还是投资方规模来看,越来越多的创业者和投资者都将目光对准了在线教育的协同管理和大数据平台建立。为学习者解忧,为讲学者解困,为企业解决急如星火的统一管理问题,是教育 SaaS 当下要立的伟业。

2

脱缰野马,餐饮 SaaS

很多媒体在进行餐饮 SaaS 报道时都曾说“餐饮是距离消费者和互联网最近的 SaaS 服务”,没错,毕竟在中国,讲究的就是“民以食为天”,因此餐饮 SaaS 企业像雨后春笋般不断涌入垂直领域的 SaaS 行业,并且迅速占领赛道,一枝独秀。

《餐饮SaaS千般好 现今困局如何走》一文中提到:餐饮 SaaS 兴起于2012年,如今市场孕育期已过,服务商数量迅速激增,产品功能更加符合市场需求。餐饮 SaaS 企业对餐饮行业运营维和痛点问题进行了深刻的了解,并且给出完善的解决办法,逐渐增强餐饮商家接入 SaaS 的意识。

于是 从2017年开始,餐饮SaaS行业开始进入红海,服务商们各抱地势,钩心斗角,其中便诞生了几个“行业 BAT”级别的公司 。

目前中国餐饮 SaaS 市场主要的品牌:

1. 客如云 一家为餐饮企业提供智能化前台、收银等功能 SaaS 云服平台,包括预订、排队、外卖、点餐、收银、会员管理、进销存等系统服务的一体化经营管理,并将数据实时传达云端。

2. 二维火 一家专注餐饮云收银系统的技术公司,致力于帮助餐饮等行业实现互联网信息化,包括手机点餐、支付、营销互动等。

3. 美味不用等互联网餐厅 SaaS 服务及运营平台,通过 “排队等位、餐位预订、餐厅点菜、移动支付、会员管理”等服务为商户提供定制化的互联网餐厅整体解决方案。

4. 雅座 拥有目前国内最大的餐饮营销案例库,数万家餐企会员营销案例涵盖各餐饮业态营销方案,结合多年服务于餐饮客户的实践经验,能够为企业实施会员战略给予专业指导,并有效提升实施效率。

5. 银盒子 通过商业智能终端和云服务,为零售、餐饮业、泛行业商户提供国内领先的商业智能云 POS 解决方案。通过移动支付和O2O 的有机结合,改变不同细分行业的传统收银支付场景,帮助商户实现智能化、互联网化、大数据化经营,实现“互联网+”服务升级,精细化管理。利用线上线下一体化平台,推动产品应用场景的拓展、普及和创新,建立真正意义上的闭环商业生态圈,并发挥生态圈的合力优势,实现合作共赢。

他们的融资情况也相当可观:

1. 客如云 :在2013年1月就获得数百万元的天使轮融资;2014年3月获得百度、景林资本、凯兴资本共同投资的3242万元A轮投资;2015年3月份获得百度、天星资本、景林资本、凯兴资本的5800万元B轮投资;于2015年12月30日,挂牌新三板;2016年12月份获得奥马电器、中信建投证券、中投证券、中信证券的7200万元B+轮投资;2017年8月17日获得C轮定增1.5亿元。

2. 美味不用等 :2013年10月获得盛大资本领投的天使融资数百万人民币;2014年8月获得经纬中国领投,信天创投跟投的A轮融资数百万美金;2015年1月获得天图资本领投的B轮融资2000万美金;2015年10月获得大众点评、百度战略领投的 C 轮融资5亿人民币;2016年12月获得支付宝口碑的 C+ 轮融资以及2018年5月获得阿里、携程高达4亿人民币的 D1 轮融资。

3. 雅座 :2015年6月15日获得蚂蚁金融服务集团的数亿元 C 轮融资。

4. 二维火 :2013年9月27日获得阿米巴资本的天使轮融资达数百万人民币;2014年7月19日获得华创资本的 A 轮融资数千万人民币;2016年7月19日获得支付宝的战略投资数亿人民币。

  1. 银盒子 :于2015年1月9日完成 A 轮融资,金额1000万人民币;2015年11月18日完成 B 轮融资,金额数千万人民币;2016年8月24日完成战略投资,联合基金、银江股份进行投资;2018年4月3日完成 C 轮融资,为阿里投资。

以上可以在这些数据中看到一家投资企业的身影:阿里。阿里在几乎每一家餐饮 SaaS 里都有“留情”。

根据牛透社的往期报道可以看出:阿里通过以 SaaS 软硬件的工具为基础,开放平台为商家连接餐饮场景下“人、财、客、物”四个维度各方面的合作进行了整合,为商家建设了完整的上中下游生态圈。大数据的增值服务也为供应链提供了利润提升的综合解决方案,让系统服务一体化成为未来发展战略。

由此可见,餐饮 SaaS 确实是 SaaS 垂直赛道的一匹脱缰野马,至于能否弯道超车,在垂直领域内遥遥领先,把其他赛道的选手甩在身后,这一切都将是未知。

3

持久医疗医药SaaS

从前,相比于大众消费领域,互联网企业在医疗医药行业的渗透还相对较少,大家提起医疗健康,更多还是以政策、资源导向为主,互联网企业的影响力偏弱。

通读《医疗健康生态巨变前夜,“互联网+医疗”如何实现创新到落地的商业闭环?》可以发现:得益于中国庞大的人口基数、不可避免的社会老龄化趋势、以及居民医疗服务消费需求的进一步升级,医疗大健康产业的发展潜力日趋凸显。目前,互联网技术和 SaaS 平台已经可以非常有效地影响并提升医疗产业的质量和效率。

在其领域较为出众的企业有:

云势 专注于销售自动化管理的中国领先的 SaaS 服务商,为客户提供简单、安全、高效、合规的云端销售自动化创新解决方案,包括销售激励管理、销售区域及指标管理,以及销售绩效管理等。

软素 专注于生命健康领域的营销数字化合作伙伴,致力于为中国医药市场提供接地气的解决方案、实用的系统平台和贴心的运维服务,帮助生命健康领域的企业实现营销。

渥孚科技 医院信息化智能硬件解决方案供应商,渥孚科技首款产品 IWorkflow 是一台能够管控医院毒麻管制类药品出入流程的智能药柜。它可记录毒麻管制类药品的流转、使用过程,防止流失。

易康云 中国早期从事数字健康管理的国家级高新技术企业,公司定位为移动互联网健康管理平台运营商。

其中,云势作为中国生命科学行业云端解决方案领导者,于2017年7月在纽约与美国康奈尔大学医学院联合成立康奈尔-云势医疗人工智能实验室,是国内首批布局 AI 领域的 SaaS 服务商。

在2015年10月获得中信信诚的数百万人民币天使轮融资;在2016年5月获得由三行资本、数智匠人、华软共同投资的数千万元(pre- A轮);于2017年初获得斯道资本的数百万美元 A 轮融资;在2018年3月22日获得东方富海领投,蓝湖资本和老股东斯道资本(原富达亚洲风险投资基金)跟投的2000万人民币+350万美金的 B 轮融资。

软素科技创立于2008年,作为早期提供中国医药环境营销管理云端解决方案的公司之一,已经帮助50余家国内外知名企业,包括10余家全球500强企业打造助销管理平台,树立起医药营销CRM的标杆。在2016年5月26日获得由上海海竞投资和天风证券投资的1000万人民币,轮次为定向增发。

2019年2月27日,嘉兴太美医疗科技有限公司成功受让上海软素科技股份有限公司0.18%股权。2019年6月24日,太美医疗科技与上海软素科技股份有限公司已签署最终协议,将软素科技并入太美医疗。至此,软素结束了独立时代。

上文提到的文章对未来医疗医药界的发展也有一定的分析和预期:医疗医药业如若变革,必须要通过大量的资源整合将各个环节有效地连接在一起,即对资金、医疗资源、新技术和渠道等各方面进行更有效的整合,从而实现 SaaS 与医疗的结合呈现一加一大于二的新局面。并且医疗行业的不断变化必定会向“精准化、智能化、数字化”发展。

4

乘势而上,地产物业 SaaS

据《2017年中国房地产 SaaS 服务发展白皮书》显示:房地产 SaaS 市场发展速度惊人。2016年市场增速达到65.2%,2017年市场总量预计将突破10亿元。房地产 SaaS 市场在未来几年将保持30%以上的增长率,不断追赶传统管理软件市场的份额。

房地产 SaaS 充分发挥专业分工的优势,能够有效提高客户的运营管理效率,降低客户信息化建设的成本。因为具备移动和开放的特性,房地产 SaaS 可以解决客户在工地、售楼、验房等场景中的痛点。

房地产软件领域 SaaS 化程度比较高的是销售环节和采购招投标,围绕核心的项目开发、建设提供整体方案的企业比较有限,多是推出轻量级的移动化产品。房地产企业对内部数据高度重视,数据安全是目前房地产 SaaS 推广过程中最大的障碍。

房地产 SaaS 产品将探索向上下游环节延展服务链条,通过实现全生命周期的闭环服务,连接起更多的用户主体。人工智能、虚拟现实等新技术与房地产 SaaS 的结合,也将创造更多服务场景与价值。

在地产物业领域,比较著名的企业有:明源云和金蝶我家云。

明源成立于1997年,在过去的20多年时间里,明源已经成长为地产ERP的独角兽,市场占有率超过70%。

在刚刚过去的2018年,明源进入了高速发展的一年,单单一个云客产品线的终端签约量就达到了2.8亿元人民币。

2019年3月21日,明源宣布与阿里的合作,一个是地产行业的独角兽,一个是公有云市场的独角兽,二者强强联手,把云和 ERP 连接在一起,打通数据中台和前台,再连接各种公共资源的 SaaS 能力,为企业构建完整的数字化解决方案,也为企业的经营(包括风控能力)带来巨大的聚合效应。

截至目前为止,明源云成功为全国超过6000家房地产企业提供智能商业解决方案和管理系统,帮助开发商管理成交额6万亿每年,超过新房市场的60%。90+地产百强与明源云携手,成功推进了数字化实践。

金蝶我家云则依附于金蝶,打造值得托付的物业服务云平台。我家云致力于为中国物业企业提供一站式的数字化管理解决方案,拥有一支有朝气、年轻化、有创业意识的团队。

根据最新数据显示,我家云新增近1000个项目,覆盖全国97个城市;2018年度,金蝶 EAS 在大企业及行业市场同比增长19.3%。目前,我家云服务物业企业已遍布全国30多个省市,并获得众多行业龙头企业的支持和认可。

5

万亿市场,美业 SaaS

“美业,一个刚需、高频的消费市场。广义上的美业包含美容美发、美甲、化妆、美体等多个细分服务行业,美业服务既有基础居民服务性质,又能产生极高的附加值,随着消费升级和“颜值经济”的不断驱动,美业在中国的发展迅猛。”《美业智能 SaaS 系统 解决行业痛点》的报道中就曾明确表示:“ 美业市场平稳上涨,预计2020年整体市场规模有望突破万亿。 ”

但由于美业市场极度分散,大部分都是中小企业。全行业人员、商品、现金和客户的流动性都比较大,管理流程略微复杂。目前整个行业的管理水平和管理效率及信息化程度还比较低,这为美业 SaaS 提供了天然的“生长环境”。

因此美业 SaaS 营运而生,其中摩术师作为足浴垂直领域的 SaaS 管理系统品牌,对足浴行业的手写、电话、报钟器软件等传统管理模式进行创新,以“智慧足疗 科技管店”为理念,通过移动、云、大数据技术,为足浴行业商家门店提供一站式移动管理。在2015年7月23日获得2000万人民币的 A 轮融资。

一禾美云定位“中国美业互联网智能第一平台”,由企业级应用系统研发、移动互联 应用研发及运营管理、美容行业实操和管理咨询等领域的资深人士跨界建立,于2016年7月26日获得数千万元的 A 轮融资,本轮融资由东方富海领投,千合资本、用友幸福投资、高沣投资等机构跟投。

博卡成立于2004年6月9日。在2014年获得华创资本领投、阿米巴资本跟投的 A 轮3000万元融资,又于2018年9月1日获得由阿里口碑提供的1亿元 B 轮融资。将其打造成为一家为美容、美发、美甲行业企业提供内部系统管理解决方案的软硬件服务提供商和连锁管理软件、美容美发销售管理软件、美容美发管理软件、进销存管理软件、员工绩效管理软件、会员管理软件、客户关系管理软件的供应商。

美业门店往往是自带流量的,通过不同的 SaaS 系统,能够解决门店管理、客户管理等信息化需求,降低管理的复杂程度,提高门店效率,还可以将资料通过电子化方式整理,将有助于数据的积累、分析和风控,最后能够满足用户营销拓客的需求,有利于品牌的打造, 让门店真正成为自己的招牌和盈利工具。

6

总结

随着互联网电子商务以及近年来 O2O 平台的发展,传统商家开始向互联网靠拢。但是, 用 To C 的思维做 To B 产品,互联网思维很有可能会失灵。

九轩资本刘亿舟在接受亿欧采访时,发表了一篇文章《SaaS 路上,你不得不直面的那些坑》,直面互联网思维失灵的原因:因为企业级市场与个人消费市场最大的不同在于,企业的决策特点偏集体性,影响因素较多。有些 SaaS 平台由于其功能过于单一、场景过于单一,便陷入尴尬的境地。

因此,选择“信息+服务”战略,深挖客户需求,量身定做满足客户所需便是重中之重。要坚持守住垂直领域行业,将 SaaS 软件做深做透,充分满足线下商家的业务运维和管控需求,在项目中通过商家的反馈,及时更新换代自身技术,做到与企业共学习、共进步、共成长、共成功。

作者暂无likerid, 赞赏暂由本网站代持,当作者有likerid后会全部转账给作者(我们会尽力而为)。

Tips: Until now, everytime you want to store your article, we will help you store it in Filecoin network. In the future, you can store it in Filecoin network using your own filecoin.


Support author:
Author's Filecoin address:
Or you can use Likecoin to support author:
tags:内容

0 0

2012-2018 Anwen All of our posts are default licensed under CC BY 4.0 About Help Changelog Telegram
Today Quote: 异议是爱国的最高形式。 -- 托马斯·杰弗逊